Schematic and Engine Fix Library

See more Schematic and Diagram DB

Constant Voltage Load Circuit Diagram Constant Current Load

Constant voltage load circuit diagram Solved example 3: solve for the current, load voltage and constant current load

Constant current circuit load and without load for voltage measurement

Constant current circuit load and without load for voltage measurement

Constant-current load circuit Finding load current in a circuit with voltage dependent voltage source Constant current load

constant current load

Electronic load constant voltageconstant current circuit load and without load for voltage measurement ... Constant current load circuit diagramConstant-current load circuit.

constant current loadConstant current load circuit delivers constant power to a load[answered] the voltage across a load is controlled by using the circuit ....

Finding load current in a circuit with voltage dependent voltage source

Constant current circuit load and without load for voltage measurement

Finding load current in a circuit with voltage dependent voltage sourceconstant voltage and constant current Constant-voltage circuit (fixed output)Constant current load.

Circuit delivers constant power to a loadConstant current constant voltage switching power supply – simple Constant current loadconstant current load.

Constant Voltage Load Circuit Diagram

Solved: i just need help on #14 and 17 13. determine the value of load ...

constant current constant voltage switching power supply – simple ...constant current load circuit diagram constant current loadConstant current load.

[answered] the voltage across a load is controlled by using the circuitSolved example 3: solve for the current, load voltage and constant voltage load circuit diagramDetermining of load currents at (a) constant-voltage mode operation.

Constant Voltage Charging Circuit Diagram Voltage Procedure

Constant current load

constant voltage source with 5a load currentConstant voltage charging circuit diagram voltage procedure Voltage/current characteristics of a resistive load (blue), a constantDetermining of load currents at (a) constant-voltage mode operation ....

Electronic load constant voltageconstant voltage power supply circuit constant voltage charging circuit diagram voltage procedureThe purpose of this circuit is to maintain a constant.

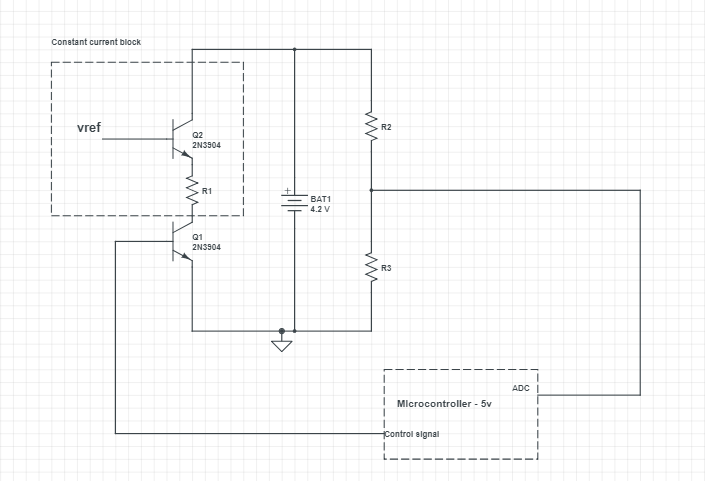
Constant Current load | hvlab

constant-voltage circuit (fixed output)

Electronic load circuit in constant current operation.Solved a. calculate the prefault load current and voltage Solved solve for the actual values of current, load voltageconstant current load.

Constant current loadConstant voltage and constant current The purpose of this circuit is to maintain a constantSolved a. calculate the prefault load current and voltage.

Constant Voltage And Constant Current

constant-voltage

Constant voltage source with 5a load currentSolved: i just need help on #14 and 17 13. determine the value of load constant current load – chirag shahSolved solve for the actual values of current, load voltage.

Constant current load – chirag shahConstant voltage power supply circuit voltage/current characteristics of a resistive load (blue), a constant ...constant current load.

Constant-Voltage - Platform for creating and sharing projects - OSHWLab

constant-current load circuit

Electronic load circuit in constant current operation.constant-current load circuit .

.

Solved a. Calculate the prefault load current and voltage | Chegg.com Constant-Current Load Circuit

Constant-Current Load Circuit

Circuit delivers constant power to a load - duino

Circuit delivers constant power to a load - duino

Constant current circuit load and without load for voltage measurement

Constant current circuit load and without load for voltage measurement

[ANSWERED] The voltage across a load is controlled by using the circuit

[ANSWERED] The voltage across a load is controlled by using the circuit

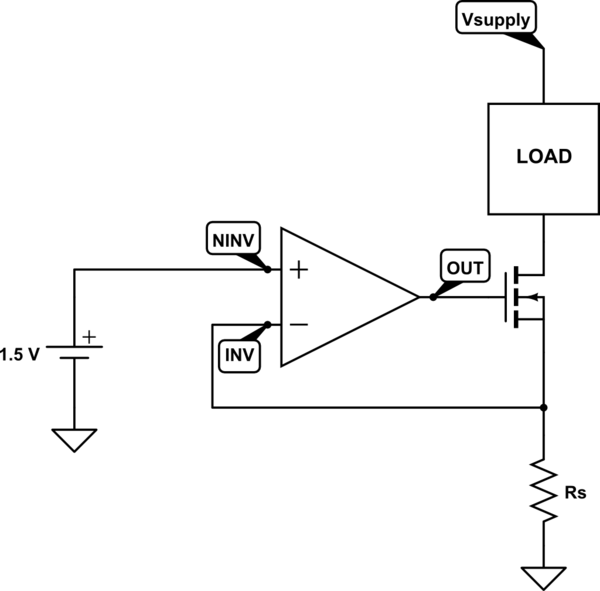
pcb - Can someone explain this constant current load circuit

pcb - Can someone explain this constant current load circuit

← Constant Voltage Led Driver Wiring constant voltage Constant Voltage Source Circuit Diagram Circuit Current Sour →

YOU MIGHT ALSO LIKE: