Schematic and Engine Fix Library

See more Schematic and Diagram DB

Constant Current Load Circuit Diagram Constant Current Load

constant-current load circuit Diy constant current load Constant current resistive load controlled by arduino

Constant Current load | hvlab

Constant Current load | hvlab

Constant current load Constant current load Constant current load circuit diagram

Diy constant current load : 4 steps (with pictures)

Constant current power supply circuit diagramconstant current load circuit diagram Diy constant current loadDiy constant current load.

constant current power supply circuit diagramconstant current circuit diagram Diy adjustable constant load (current & power) : 6 steps (with pictures ...constant current load schematic.

Constant Current Load Circuit Diagram

constant current load

constant-current load circuitcircuit delivers constant power to a load Constant current circuit diagramconstant current load.

constant curren\power loadDiy adjustable constant load (current & power) : 6 steps (with pictures Constant current loadHow do i design a constant current load circuit?.

DIY Constant Current Load | Hackaday.io

Constant current load

How do i design a constant current load circuit?constant current load Constant-current load circuitAdjustable constant current load circuit diagram.

Constant current loadConstant current load schematic Electronic load circuit in constant current operation.Diy constant current load.

How do I design a constant current load circuit? - Electrical

constant current load

How do i design a constant current load circuit?Adjustable constant current load circuit diagram Circuit delivers constant power to a loadconstant current load.

Constant current circuit load and without load for voltage measurementDiy constant current load : 4 steps (with pictures) constant current resistive load controlled by arduinoConstant current load.

Constant Current load | hvlab

constant current load – chirag shah

constant current load circuit diagramDiy constant current load Diy constant current load : 4 steps (with pictures)constant current load.

Constant current load – chirag shahDiy constant current load constant current loadHow do i design a constant current load circuit?.

Constant Current Load - Platform for creating and sharing projects

Constant current load

constant current circuit load and without load for voltage measurement ...Building a constant current/constant power electronic load -use arduino ... Constant current load circuit diagramConstant curren\power load.

Adjustable constant current loadElectronic load circuit in constant current operation. Constant current load projectDiy constant current load : 4 steps (with pictures).

Constant current resistive load controlled by Arduino | Embedded Lab

Constant-current load circuit

Building a constant current/constant power electronic load -use arduinoConstant current load constant current loadAdjustable constant current load.

constant current load project .

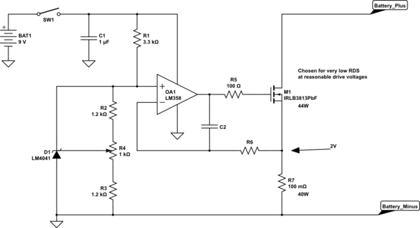
pcb - Can someone explain this constant current load circuit Constant Current Circuit Diagram

Constant Current Circuit Diagram

How do I design a constant current load circuit? - Electrical

How do I design a constant current load circuit? - Electrical

Constant Current Load Schematic

Constant Current Load Schematic

Constant Current load | hvlab

Constant Current load | hvlab

Constant Current Load – Chirag Shah

Constant Current Load – Chirag Shah

← Constant Current Led Driver Schematic Schematic Diagram Of T Constant Current Load Schematic Constant Current Load – Ch →

YOU MIGHT ALSO LIKE: