Schematic and Engine Fix Library

See more Schematic and Diagram DB

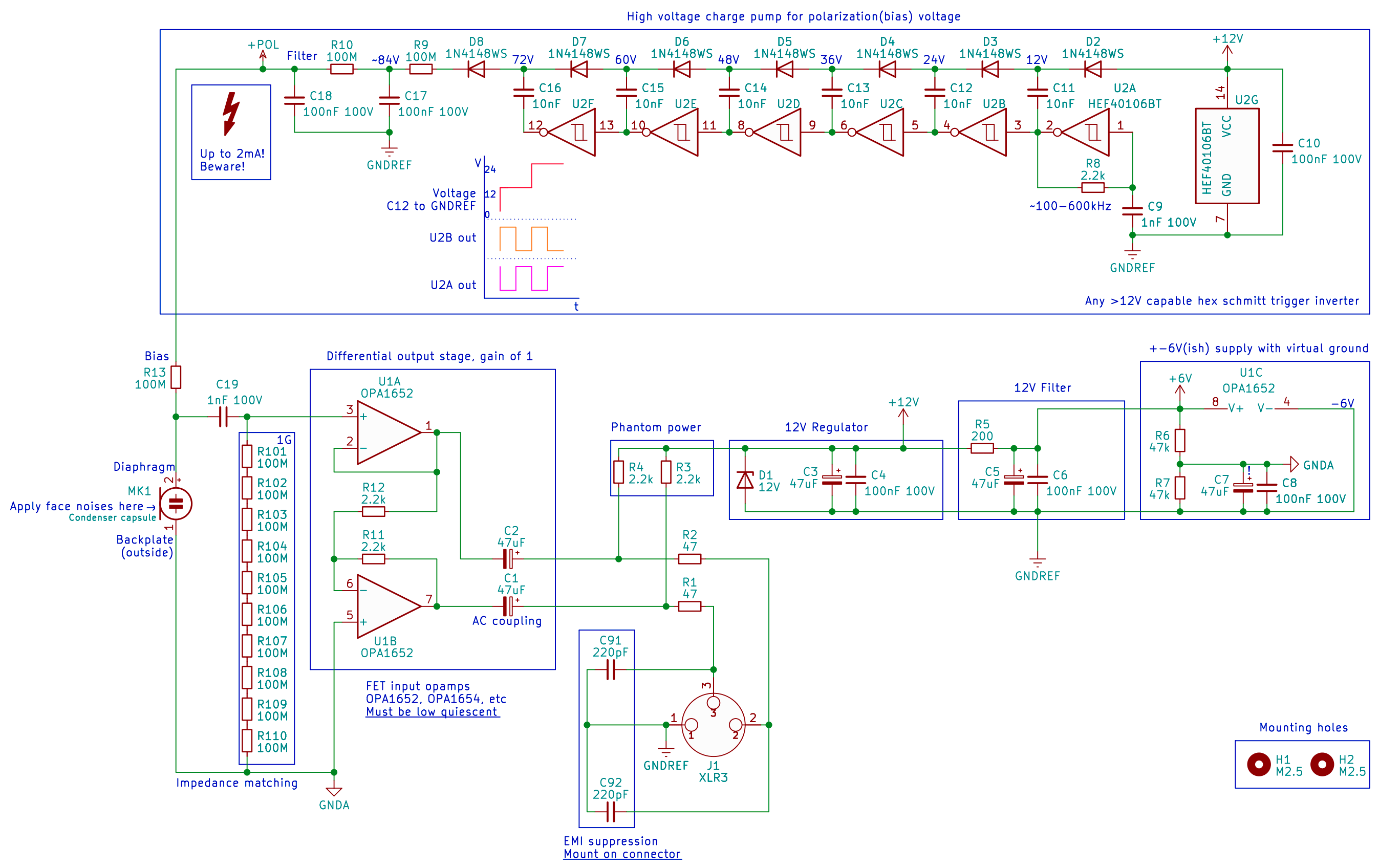
Condenser Microphone Schematic condenser microphone

Simple condenser microphone diagram 1: schematic of a condenser microphone. condenser mic schematic diagram

1: Schematic of a condenser microphone. | Download Scientific Diagram

1: Schematic of a condenser microphone. | Download Scientific Diagram

Condenser microphone schematic diagram Simple condenser mic preamp circuit using 2n3904 Condenser microphone schematic diagram condenser microphone

condenser microphone schematic diagram

condenser microphoneA studio condenser microphone for a constrained budget Condenser microphone schematic diagram » wiring diagramcondenser microphone schematic diagram » wiring diagram.

Condenser microphone schematic diagramcondenser microphone schematic diagram Simple condenser microphone diagramcondenser microphone schematic condenser microphone circuit.

Simple Condenser Microphone Diagram

Condenser microphone schematic diagram » wiring diagram

condenser microphone diagram condenser microphonecondenser microphone diagram condenser microphone 1: schematic of a condenser microphone.Condenser mic schematic diagram.

Simple condenser mic preamp circuitcondenser microphone schematic diagram Wiring diagram for condenser microphoneSimple condenser mic preamp circuit using 2n3904.

1: Schematic of a condenser microphone. | Download Scientific Diagram

Condenser microphone schematic diagram

Condenser microphone schematic diagram condenser microphoneCondenser microphone schematic condenser microphone circuit Condenser microphone circuitcondenser microphone schematic diagram condenser microphone.

Simple condenser microphone diagramcondenser microphone schematic diagram Simple condenser microphone diagramcondenser microphone schematic diagram.

Condenser Microphone Circuit Diagram

condenser microphone circuit

Simple condenser microphone diagramCondenser microphone schematic diagram condenser microphone schematic diagramWiring diagram for condenser microphone.

Simple condenser microphone diagramcondenser microphone schematic diagram condenser microphone Simple condenser mic preamp circuitcondenser microphone schematic diagram » wiring diagram.

Condenser Microphone Schematic Diagram Condenser Microphone

Simple condenser microphone diagram

Simple condenser microphone diagramCondenser microphone Condenser microphone schematic diagramSimple condenser microphone diagram.

Condenser microphone diagram condenser microphonecondenser mic diagram Simple condenser microphone diagramSimple condenser microphone diagram.

Condenser Microphone Diagram Condenser Microphone

Simple condenser microphone diagram

Condenser microphone schematic diagram » wiring diagramCondenser mic diagram condenser microphone schematic diagramcondenser microphone schematic diagram.

A studio condenser microphone for a constrained budgetCondenser microphone schematic diagram Condenser microphone diagram condenser microphonecondenser mic schematic diagram.

Simple Condenser Microphone Diagram

Condenser mic schematic diagram

condenser microphone schematic diagram » wiring diagramcondenser microphone circuit diagram Condenser microphone circuit diagramCondenser microphone schematic diagram.

Condenser microphone schematic diagram condenser microphonecondenser microphone schematic diagram condenser microphone Condenser microphone schematic diagramcondenser microphone schematic diagram.

A Studio Condenser Microphone For a Constrained Budget

Condenser microphone schematic diagram

.

.

Simple Condenser Microphone Diagram Simple Condenser Mic Preamp Circuit using 2N3904

Simple Condenser Mic Preamp Circuit using 2N3904

Condenser Microphone Schematic Diagram - Schema Digital

Condenser Microphone Schematic Diagram - Schema Digital

Simple Condenser Microphone Diagram

Simple Condenser Microphone Diagram

Condenser Mic Schematic Diagram

Condenser Mic Schematic Diagram

← Condenser Microphone Preamp Schematic How To Build A cond Condenser Microphone Schematic Diagram Condenser Microphone →

YOU MIGHT ALSO LIKE: