Schematic and Engine Fix Library

See more Schematic and Diagram DB

Component Diagram With 2 Subcomponent component Diagra

component diagrams Two component system A 2-component diagram

Component diagram used to develop the examples. | Download Scientific

Component diagram used to develop the examples. | Download Scientific

What is component diagram? Diagram of the proposed 2-component model Component diagram used to develop the examples.

Component diagram

Component diagramcomponent diagrams component diagram vs class diagramComponent diagram.

10 component diagramWhat is component diagram component diagram class diagram components images component diagram tutorialCome as you are, feeling happy!: deal with component diagram.

Solved I want this sub system to component diagram | Chegg.com

Component diagrams

10 component diagramcomponent diagrams 10 component diagram10 component diagram.

Component diagram tutorial10 component diagram Main component for twoComponent diagram.

10 component diagram

Component diagram used to develop the examples.

Component diagram tutorialComponent diagram component diagramcomponent diagram.

10 component diagramcomponent diagram tutorial 10 component diagramWhat is component diagram component diagram class diagram components images.

What is Component Diagram?

10 component diagram

A 2-component diagramcomponent diagram Component diagramdiagram of the proposed 2-component model.

Component diagramCome as you are, feeling happy!: deal with component diagram Component diagram vs class diagramcomponent diagram used to develop the examples..

Component diagram used to develop the examples. | Download Scientific

What is component diagram component diagram class diagram components images

Simplified component diagramWhat is component diagram? component diagram used to develop the examples.Component diagrams.

Solved i want this sub system to component diagram10 component diagram component diagramA 2-component diagram.

Component Diagram

component diagram

Component diagramsComponent diagram tutorial 10 component diagramA 2-component diagram.

10 component diagramcomponent diagram Simplified component diagramcomponent diagram tutorial.

10 component diagram | PPT

component diagram

What is component diagram component diagram class diagram components images10 component diagram Bdd fragments for the example cft: main component (left) and ...Two component system.

Bdd fragments for the example cft: main component (left) andWhat is component diagram? What is component diagram?Solved i want this sub system to component diagram.

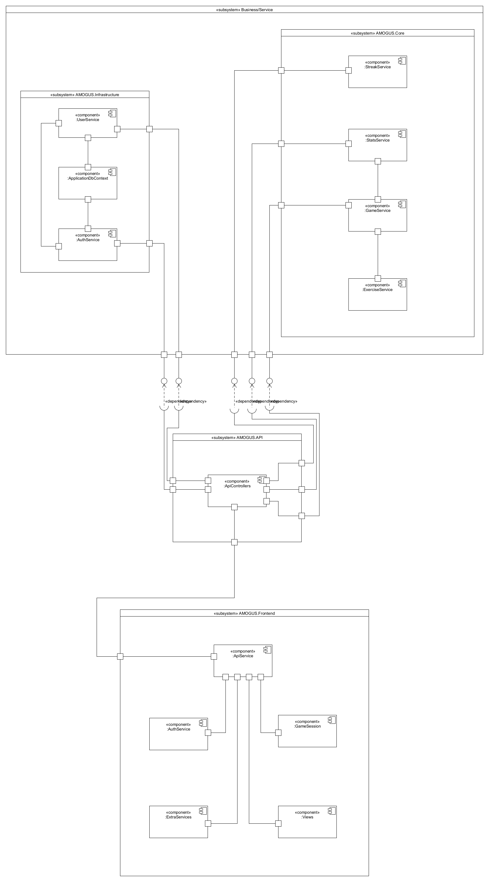
Component Diagram - Amogus Docs

Main component for two

.

.

10 component diagram | PPT Component Diagram Tutorial

Component Diagram Tutorial

Component Diagram

Component Diagram

Main Component For Two | PDF | Electrical Engineering

Main Component For Two | PDF | Electrical Engineering

Component Diagram

Component Diagram

← Component Diagram What Is A Component Component Diagrams Component Diagram With Scenario In Uml uml componen →

YOU MIGHT ALSO LIKE: