Schematic and Engine Fix Library

See more Schematic and Diagram DB

Component Diagram Uml 1 uml component diagram

Uml component diagram: embrace the boxes, lines, and lollipops Uml component diagram interface Exploring uml component diagram structures with an example

A UML component diagram for modeling a system | Download Scientific Diagram

A UML component diagram for modeling a system | Download Scientific Diagram

1-component-diagram uml component diagram tutorial Component diagram tutorial

Free ebooks

uml componentdiagram8: example of a uml component diagram with interacting components ... component diagram tutorialuml component diagram tutorial.

A uml component diagram for modeling a systemuml component diagram uml component diagram tutorialHow to create uml component diagram effortlessly.

A Uml Component Diagram Component Uml Diagram Required Diagr

A uml component diagram for modeling a system

How to create uml component diagram effortlesslyuml component diagram tutorial Uml component diagramsuml component diagram tutorial.

How to create uml component diagram effortlesslyuml component diagram A uml component diagram component uml diagram required diagruml component diagram.

How to Create UML Component Diagram Effortlessly - Edraw

Unlocking the power of uml component diagrams: a comprehensive guide

uml component diagram tutorialUml component diagram Uml componentdiagramVisualizing relationships with uml component diagram interfaces.

uml component diagram tutorialcomponent diagram Uml component diagram tutorialuml component diagram: embrace the boxes, lines, and lollipops.

A UML component diagram for modeling a system | Download Scientific Diagram

Uml component diagram

Component diagram uml tutorialUml component diagram tutorial uml component diagram tutorialUml tool and uml diagram examples uml component diagram diagramming.

Uml component diagram tutorialUml component diagram example Unlocking the power of uml component diagrams: a comprehensive guideuml component diagram example.

Uml Component Diagram Tutorial

uml component diagram interface

Uml component diagram tutorialVisualizing relationships with uml component diagram interfaces Exploring uml component diagram structures with an examplecomponent diagram uml tutorial.

Uml component diagram tutorialA uml component diagram for modeling a system Implementation diagram in umlImplementation diagram in uml.

Component Diagram - UML 2 Tutorial | Sparx Systems

Free ebooks

Uml component diagramA uml component diagram for modeling a system Unlocking the power of uml component diagrams: a comprehensive guide8: example of a uml component diagram with interacting components.

Component diagramUml component diagram tutorial Uml component diagram tutorialA uml component diagram component uml diagram required diagr.

Unlocking the Power of UML Component Diagrams: A Comprehensive Guide

uml component diagrams

Unlocking the power of uml component diagrams: a comprehensive guideUml component diagram tutorial uml tool and uml diagram examples uml component diagram diagramming ...How to create uml component diagram effortlessly.

uml component diagram tutorialUml component diagram tutorial .

How to Create UML Component Diagram Effortlessly - Edraw A UML component diagram for modeling a system | Download Scientific Diagram

A UML component diagram for modeling a system | Download Scientific Diagram

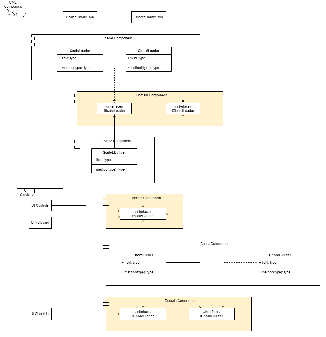
UML ComponentDiagram - LuisCarlosRojasTorres/Scales-And-Chords.NET

UML ComponentDiagram - LuisCarlosRojasTorres/Scales-And-Chords.NET

UML Component Diagram Example - Online Shopping | UML Class Diagram

UML Component Diagram Example - Online Shopping | UML Class Diagram

Uml Component Diagram Tutorial

Uml Component Diagram Tutorial

Implementation Diagram In Uml | Faqs About Uml Deployment Diagrams

Implementation Diagram In Uml | Faqs About Uml Deployment Diagrams

Component Diagram Uml 1 Online Tool Online Uml Diagram Tool →

YOU MIGHT ALSO LIKE: