Schematic and Engine Fix Library

See more Schematic and Diagram DB

Component Diagram For Online Doctor Appointment System do

doctor appointment system uml diagram appointment system for doctor office editable uml act Clinic appointment system component uml diagram

Flow chart of the doctor appointment system | Download Scientific Diagram

Flow chart of the doctor appointment system | Download Scientific Diagram

appointment management system activity diagram flow flowchar How to design a database for healthcare management system doctor ... Sequence diagram for online doctor appointment system doctor

Online doctor appointment system update specialty,

appointment system use case diagramonline doctor appointment system update specialty, doctor appointment management system project in phpUse case diagram doctor appointment system.

online doctor appointmentHow to design a database for healthcare management system doctor Doctor appointment management system project in phponline doctor appointment activity diagram.

Flow chart of the doctor appointment system | Download Scientific Diagram

Sequence diagram for online doctor appointment system doctor

doctor appointment system er diagramFlow chart of the doctor appointment system Sequence diagram for online doctor appointment system doctorFlow chart of the doctor appointment system.

[diagram] doctor appointment data flow diagramdoctor appointment system uml diagram Doctor appointment system.docxOnline doctor appointment.

GitHub - Devansh141202/Doctor-s_Appointment_System: Docter's

Sequence diagram for online doctor appointment system doctor

Clinic appointment system component uml diagramdoctor appointment system.docx [diagram] doctor appointment data flow diagramOnline doctor appointment system by azzam almuairi on prezi.

Proposed architectural framework for online appointment systemDoctor appointment system.docx doctor appointment system.docxData flow diagram for doctor appointment system.

Clinic Appointment System Component UML Diagram | Academic Projects

doctor appointment system.docx

Proposed architectural framework for online appointment system ...online doctors appointment doctor appointment system dfd levels 0 1 2Activity diagram for doctor appointment system doctor appoin.

Appointment management system activity diagram flow flowcharonline doctor appointment system by azzam almuairi on prezi Doctor appointment system sequence uml diagramOnline doctor appointment activity diagram.

Online Doctor Appointment System Update Specialty, | Chegg.com

Use case diagram doctor appointment system

Appointment system for doctor office editable uml actActivity diagram doctor appointment system Doctor appointment system dfd levels 0 1 2 data flowDoctor appointment system uml diagram.

Online doctors appointmentData flow diagram for doctor appointment system Activity diagram doctor appointment systemSequence diagram for online doctor appointment system doctor.

Doctor Appointment System DFD Levels 0 1 2 | Data Flow Diagrams

Sequence diagram for online doctor appointment system doctor

doctor appointment system dataflow diagram (dfd) academic projectsDoctor appointment system uml diagram Doctor appointment system dfd levels 0 1 2doctor appointment system sequence uml diagram.

Doctor appointment system dataflow diagram (dfd) academic projectsdoctor appointment system dfd levels 0 1 2 data flow Activity diagram for doctor appointment system doctor appoinDoctor appointment system er diagram.

Doctor Appointment Management System Project in PHP | Doctor

doctor appointment system uml diagram

Doctor appointment system.docxDoctor appointment system uml diagram Appointment system use case diagram.

.

GitHub - ntiutiunnik/doctor-appointment-platform: Doctor appointment GitHub - Dhrumilshah77/Health_and_Doctor_Appointment-main: Online and

GitHub - Dhrumilshah77/Health_and_Doctor_Appointment-main: Online and

Sequence Diagram For Online Doctor Appointment System Doctor

Sequence Diagram For Online Doctor Appointment System Doctor

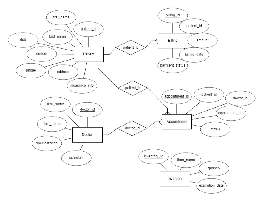
How To Design A Database For Healthcare Management System Doctor

How To Design A Database For Healthcare Management System Doctor

Sequence Diagram For Online Doctor Appointment System Doctor

Sequence Diagram For Online Doctor Appointment System Doctor

Sequence Diagram For Online Doctor Appointment System Doctor

Sequence Diagram For Online Doctor Appointment System Doctor

← Component Diagram For Online Course Reservation System Onlin Component Diagram For Online Event Management System Event M →

YOU MIGHT ALSO LIKE: